【国内资讯】工信部组织开展2024年老年用品产品推广目录申报工作
2024-05-30277
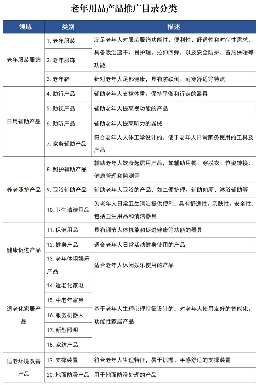
工业和信息化部近日印发通知,组织开展2024年老年用品产品推广目录申报工作。凡在国境内注册的开展老年用品研发、生产的企事业单位均可自愿申报,产品范围包括老年服装服饰、日用辅助产品、养老照护产品、健康促进产品、适老化家居产品、适老环境改善产品等6大领域20个品类。入选2022年、2023年老年用品产品推广目录的产品今年不再申报。
关于组织开展2024年老年用品产品推广目录申报工作的通知
各省、自治区、直辖市及计划单列市、新疆生产建设兵团工业和信息化主管部门,各有关行业协会: 为贯彻落实《国务院办公厅关于发展银发经济增进老年人福祉的意见》(国办发〔2024〕1号)、工业和信息化部等五部门《关于促进老年用品产业发展的指导意见》(工信部联消费〔2019〕292号)有关要求,加大优质老年用品推广力度,现组织开展2024年老年用品产品推广目录申报工作。有关事项通知如下: (一)申报主体。凡在中华人民共和国境内注册的开展老年用品研发、生产的企事业单位均可自愿申报。 (二)产品范围。老年服装服饰、日用辅助产品、养老照护产品、健康促进产品、适老化家居产品、适老环境改善产品等6大领域20个品类。 2.经营状况稳定,有健全的质量管理体系,近3年没有发生质量、安全事故; 3.无侵犯知识产权、违反国家法律法规以及行业政策相关行为。 2.在市场销售1年以上,具备一定的市场影响力,信誉良好,具有较高的用户认知度和满意度; 3.在设计、材料、技术、功能等方面具有创新性,适老化特征明显,能满足老年人日常生活多样化场景需求; 4.保证质量可靠和使用安全,符合相关国家标准、行业标准或团体标准,属于国家规定强制性市场准入要求范围的应获得相应准入资格。 5.入选2022年、2023年老年用品产品推广目录的产品今年不再申报。 (一)各省、自治区、直辖市、计划单列市及新疆生产建设兵团工业和信息化主管部门(以下统称省级工业和信息化主管部门)负责组织本地区企业申报工作,行业协会负责组织本行业企业申报工作。 (二)企业自行登录网站(lnyp.cesinet.com)注册后进行信息填报,申报截止日期为6月30日。申报信息应齐全完整、真实有效。 (三)省级工业和信息化主管部门和相关行业协会对申报材料进行初审,确定拟推荐的产品名单。请于7月19日前登录网站(lnyp.cesinet.com)完成初审工作,账号密码随申报通知统一发放。 (四)工业和信息化部以专家评审等方式对通过初审的申报产品进行评定,按照优中选优、示范引领原则确定拟最终入围产品名单,按程序发布《2024年老年用品产品推广目录》。 (一)省级工业和信息化主管部门、有关行业协会要加强审核把关,做好信息核实和甄别,对推荐企业、产品逐一提出推荐意见,确保推荐工作严肃公正。 (二)入围企业应承担起社会责任,把好产品质量关、生产安全关,持续推动产品创新升级。如发现问题,取消相关产品入围资格。 附件:
1.老年用品产品推广目录分类
2.老年用品产品推广目录申报书

查阅“老年用品产品推广目录申报书”,请访问工业和信息化部网站(www.miit.gov.cn)或点击左下角“阅读原文”。
小编提示:如想了解我们更多信息,点击以下链接>_<办公地址:北京市西城区广安门南街48号中彩大厦11层
点我访问原文链接